
Androidstudio使用第三方的安卓模拟器蓝叠进行开发

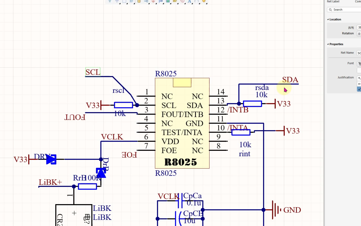
r8025时钟芯片的使用

flutter使用androidstudio2025.2.1打包apk过程

nps内网穿透的使用

疫情期间产下的猫,下生就带口罩

golang实现的银联云闪付演示

Goflutter项目迁移新环境的准备

游学电子推荐:Ubuntu24.0系统搭建flutter环境

游学电子:go协程方式演示读redis消息队列,写入mysql数据库

go-redis使用测试2数据库故障后从redis中恢复数据存到mysql
空空如也...
正在加载



