
抚仙湖
0关注 | 40内容
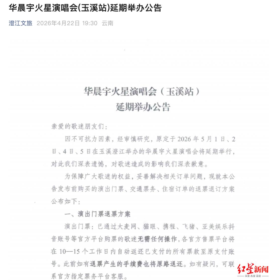
华晨宇抚仙湖音乐会被叫停
来源:红星新闻 记者 蔡晓仪距演唱会开场仅9天,华晨宇原计划于五一期间举办的4场演唱会突然宣布延期。4月22日晚,歌手华晨宇发文称,在云南举办的火星乐园2.0因不可抗力延期。当晚,他在直播中哽咽落泪并


共4张来看看抚仙湖吧
土著,离抚仙湖有一小时车程,也常去湖边兜风环湖,有保护性的开发,人可以去湖边,还有好几处沙滩,,有帆船潜水,周边风景很漂亮。水质个人觉得比泸沽湖还好。环湖路也有东西线的区别。环湖路离湖边非常近,十多米


共18张我去抚仙湖了
大家有机会到昆明一定要来抚仙湖玩哈,风景太美


共5张

仙湖第一骗人精,竟然是……一个百变仙子

820次播放 | 01:12【旅租纪】租房旅行全国(云南篇)

1187次播放 | 07:46抚仙湖边发发呆

360次播放 | 01:21组图!云南抚仙湖星空也太美了吧
抚仙湖,湖水晶莹剔透、清澈见底,古人称为“琉璃万顷”,位于玉溪市澄江市、江川区、华宁县之间,湖北端距昆明最近52公里,是全省重要的休闲、旅游、度假目的地。抚仙湖是我国最大蓄水量湖泊、最大高原深水湖、第
身为抚仙湖神兽,却脱不下被叫做“鸡”的帽子

407次播放 | 01:08美丽云南(第二季)| 高原明珠 中国深湖——美景:玉溪·抚仙湖

230次播放 | 05:00抚仙湖的日出,普者黑的日落,我们的旅行故事


46次播放 | 00:29青春就应该肆意而张扬,总要来云南看看璀璨的抚仙湖,艾特你最爱的TA一起出发吧!


57次播放 | 00:13中国云南的抚仙湖非常美丽


88次播放 | 00:082023玉溪抚仙湖半程马拉松暨昆明玉溪双城马拉松(玉溪站)即将热力开跑,11月12日,邀您一起...

57次播放 | 00:45这也太治愈了,云南的蓝不止在天上,还有抚仙湖的水。


90次播放 | 00:11正在加载



