下载APP

死馆2

0关注 | 4内容

关注
热门排序

热门排序

回复时间

发帖时间

  • 夜阑人静的于广春

    2026-01-06

    关注

    喜欢cos 不如喜欢我-2026-01-03(3)

    91次播放 | 06:32
    #死馆2#直播#Cosplay#galgame
    分享
    2
    投蕉
  • 夜阑人静的于广春

    2026-01-05

    关注

    喜欢cos 不如喜欢我-2026-01-03(1)

    50次播放 | 00:14
    #死馆2#Cosplay#直播#豆味豆本豆
    分享
    评论
    投蕉
  • 夜阑人静的于广春

    2026-01-06

    关注

    喜欢cos 不如喜欢我-2026-01-03(2)

    103次播放 | 01:02
    #死馆2#Cosplay#直播#豆味豆本豆
    分享
    评论
    投蕉
  • 玛奇玛今天吃帕瓦

    2024-05-03

    关注

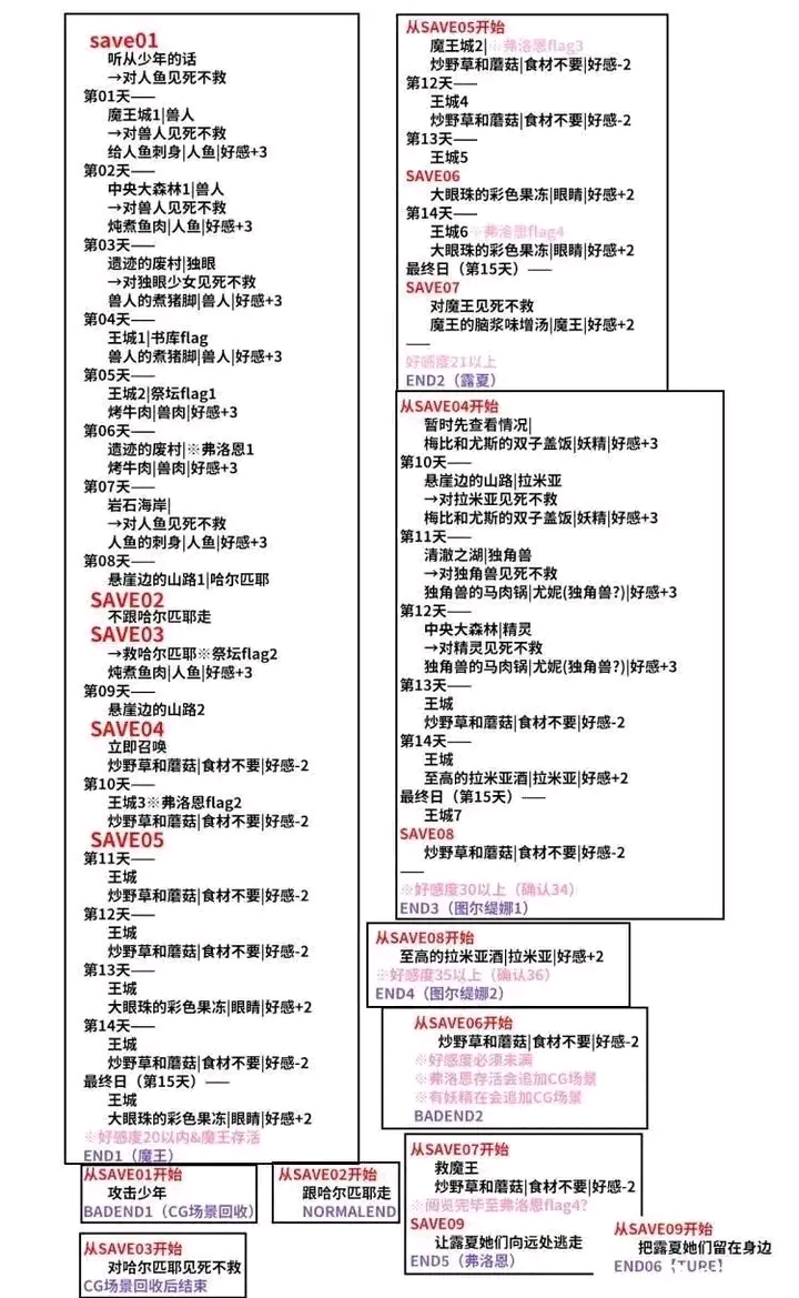
    死に逝く騎士 異世界に響く断末魔/逝去的骑士,异世界中迥响的断末魔攻略

    #死馆2#转载,侵删
    分享
    评论
    5
  • APP内打开

    取消
    继续
    立即领取