
贾平凹
0关注 | 32内容
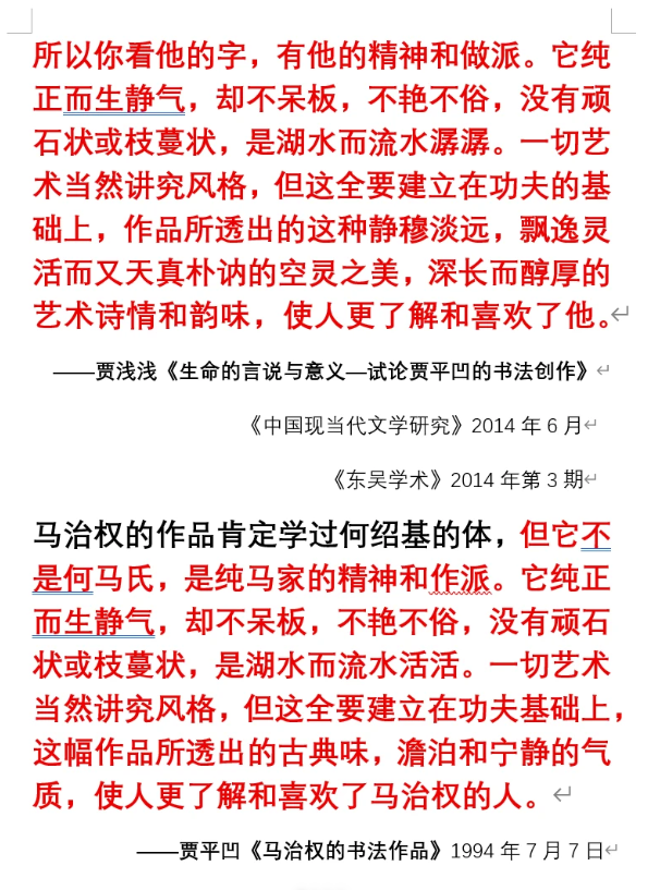
贾浅浅论文被指涉嫌抄袭其父贾平凹
来源:青岛新闻网3月30日,鉴抄博主“抒情的森林”发帖称,贾浅浅于2014年6月发表的论文《生命的言说与意义一试论贾平凹的书法创作》中部分内容,与其父贾平凹1994年发表的《马治权的书法作品》一文高度


共5张【语文】八戒,你这夯货!“夯”读hāng还是bèn

1731次播放 | 04:06新华社评“尸字头”入诗:或可自赏,莫付流觞
以下图文全为转载自网易网新华社评“尸字头”入诗:或可自赏,莫付流觞2021-02-02 13:30:01 来源: 澎湃新闻新华社杭州2月2日消息,一位女诗人的几首作品因嵌入不少“尸字头”汉字描摹“黄白
贾浅浅随贾平凹入职浙大当博导?校方回应
以下图文全为转载自网易网贾浅浅随贾平凹入职浙大当博导?校方回应2021-02-13 18:07:10 来源: 中国新闻网@中国新闻网究其根本,要想获得尊重,“文二代”要拿出立得住的作品来。近日,有关因
贾平凹之女贾浅浅 下三滥文学巅峰创造者

1357次播放 | 04:50专家:贾浅浅的诗太高深普通人无法欣赏!B站UP带你深度解析!

1665次播放 | 03:44贾平凹之女贾浅浅 高考和进作协不重要 是年轻人从他身上看到绝望

1071次播放 | 04:40贾平凹之女贾浅浅 屎尿屁文学无缘作协 这届网友亲手掐灭厕所文化

1097次播放 | 03:38贾平凹:人性里最大的可悲之处是不能享受平等
人总是要死的。大人物的死天翻地覆;小人物的死,一闭眼,灯灭了,就死了。我常常想,我能记得我生于何年何月何日,但我将死于什么时候却不知道,真有意思。一觉睡起来,感觉睡着的那阵就是死了吧,睡梦是不是另一个
贾浅浅辟谣屎尿屁诗作 那些拍马屁的作家很尴尬 可谜团只有这个吗

1219次播放 | 04:58贾平凹女儿发表的诗歌引质疑,陕西省作协:暂未关注到
以下图文全为转载自腾讯网贾平凹女儿发表的诗歌引质疑,陕西省作协:暂未关注到1月28日,文学艺术界刊物《文学自由谈》微信公众账号发布该刊物2021年第1期文章《唐小林:贾浅浅爆红,突显诗坛乱象》,引起舆
【每日一文】《关于父子》——贾平凹
作为男人的一生,是儿子也是父亲。前半生儿子是父亲的影子,后半生父亲是儿子的影子。 一个儿子酷象他的父亲,做父亲的就要得意了。世上有了一个小小的自己的复制品,时时对着欣赏,如镜中的花水中的月,这无疑比
贾浅浅拟为作协会员,研究领域集中于“我的父亲”?


775次播放 | 03:40不知道今天贾女士研究他爸的水平是否稳定发挥

1090次播放 | 03:21贾平凹:这就是秦岭,中国最伟大的山
一条龙脉,横亘在那里,提携了黄河长江,统领着北方南方。这就是秦岭,中国最伟大的山。《山本》的故事,正是我的一本秦岭志。——贾平凹《山本》简介这是贾平凹第16部长篇小说,也是他酝酿多年立意为秦岭做传、为
正在加载



