
生信分析
0关注 | 78内容
南京医科大学黄伯贤教授团队多组学构建胎儿组织的RNA m5C甲基化图谱并揭示早期发育的表观调控新机制
2025年8月8日,生殖医学与子代健康全国重点实验室、南京医科大学附属苏州医院黄伯贤教授团队通过整合RNA-Bisulfite测序(RNA-BS)、转录组测序(RNA-seq)、染色质可及性测序(AT


共10张易基因-【第36期】表观基因组:基于抗体富集测序技术及应用

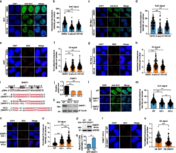
0次播放 | 41:33IF10.1:华南师范大学冯启理/牛康康团队多组学揭示5mC甲基化抑制基因组DNA高级结构形成
2025年7月11日,华南师范大学牛康康副教授和向利军副研究员为论文共同第一作者,牛康康副教授和冯启理教授为共同通讯作者,在国际重要学术刊物《Genome Biology》(基因组生物学)上发表题为


共7张易基因:多组学分析揭示DNA低甲基化定义人组织调节性T细胞的表观遗传适应性程序及其血液再循环对应物
2025年7月16日,德国雷根斯堡大学Markus Feuerer教授和美因茨大学Michael Delacher 教授团队合作,通过整合人类皮肤组织和血液中调节性T细胞(Regulatory T c


共9张表观基因组:基于亚硫酸盐测序技术及应用

13次播放 | 55:02多组学整合分析揭示DNA甲基化与基因组改变在肿瘤进化中的协同驱动机制|Nat Genet/IF29
近日,伦敦大学学院癌症研究所Nnennaya Kanu和弗朗西斯·克里克研究所Peter Van Loo团队合作在国际遗传学Top期刊《自然·遗传学》(Nature Genetics)发表题为“DNA


共5张易基因项目文章 | ChIP-seq揭示HIV-1感染细胞转录抑制因子Schlafen 5的表观遗传
喜报:易基因细胞转录抑制因子ChIP-seq研究成果见刊《Nucleic Acids Research》2022年6月10日,中国医学科学院药物生物技术研究所丁寄葳副研究员为第一作者、岑山和李晓宇为共
易基因:董朝斌团队ChIP-seq等揭示作物株型穗型发育调控新机制 助力表观遗传育种驯化改良
大家好,这里是专注表观组学十余年,领跑多组学科研服务的易基因。近日,中国农业大学玉米生物育种全国重点实验室董朝斌教授为第一及共同通讯作者,美国加州大学伯克利分校George Chuck研究员为共同通讯


共6张0基础20小时快速通关R语言生信个性化制图

722次播放 | 01:44:27顶刊引爆全新课题:单细胞动态+APA修饰+自噬速学!

50次播放 | 04:51揭秘妊娠“雾霾”:PM2.5如何干扰母婴细胞因子与组蛋白修饰?

35次播放 | 01:13易基因:常见生信分析图细节解析(第一期)


64次播放 | 00:49Molecular Cancer权威发布:肺腺癌影像学表型背后的肿瘤异质性

48次播放 | 04:18逆天了!M6A联合R-loop环碰撞出30+分佳作!

46次播放 | 01:08易基因:DNA甲基化研究思路与项目设计:下游实验设计

55次播放 | 03:19正在加载



