
表观遗传学
0关注 | 215内容
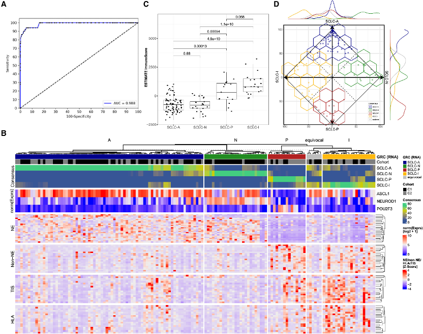
Cancer Cell/IF44.5:cfDNA甲基化实现肿瘤的精准分型与动态监测新突破
来自美国得克萨斯大学MD安德森癌症中心的John V. Heymach与Lauren A. Byers等团队合作,通过纳入179名小细胞肺癌(SCLC)患者的两个独立临床队列,采用前瞻性设计的FFPE


共7张易基因:DNA甲基化在哺乳动物胚胎发育和疾病中的多种重要作用
大家好,这里是专注表观组学十余年,领跑多组学科研服务的易基因。 DNA甲基化参与基因转录调控、细胞分化、胚胎发育、X染色体失活、基因印记和肿瘤的发生,对哺乳动物胚胎发育至关重要,近年来更被发现是解码衰


共6张易基因-【第32期】表观基因组:DNA修饰及其应用解析

36次播放 | 50:06浙江大学王玮课题组DNA(羟)甲基化+转录组分析揭示新型污染物诱导的表观遗传变化与癌症发生相关
近日,浙江大学环境与资源学院赵欣然博士为第一作者、王玮研究员为通讯作者,在环境领域Top期刊《Environmental Pollution》上发表题为“Genome-wide alterations


共8张易基因:深圳仙湖植物园刘阳团队WGBS及超级泛基因组分析揭示苔藓植物基因家族比维管植物更丰富
大家好,这里是专注表观组学十余年,领跑多组学科研服务的易基因。近日,由深圳市中国科学院仙湖植物园董珊珊博士等为第一作者、刘阳研究员等为通讯作者,在国际著名期刊《Nature Genetics》(自然-


共5张WGBS+Smart-seq2整合分析揭示抑制卵母细胞CpG高甲基化可保障胚胎正常发:DevCell
近日,瑞士巴塞尔大学/弗里德里希·米谢尔生物医学研究所Antoine H F M Peters团队在《Developmental Cell》期刊发表题为“Preventing CpG hypermet


共9张易基因-【第30期】微量单细胞DNA甲基化在精准医学与胚胎发育研究的技术突破及应用

39次播放 | 55:01易基因:JAR (IF13):西农陈玉林团队多组学分析揭示绵羊早期胚胎发育的分子与表观遗传调控机制
近日,西北农林科技大学博士后金妙函等为第一作者,陈玉林教授和王小龙教授为通讯作者,在国际知名期刊《Journal of Advanced Research》上发表题为“Efficient deriva


共8张易基因:剑桥大学团队利用微量WGBS等揭示DNMT3L在胎盘发育中的DNA甲基化调控机制
近日,英国剑桥大学Courtney W. Hanna团队和西班牙马德里自治大学Vicente Perez-Garcia团队合作,在Cell Stem Cell杂志发表题为《Ectopic expres


共8张易基因:华农王应祥/杨存义ChIP-seq等揭示大豆开花时间调控及区域适应性的表观分子机制
大家好,这里是专注表观组学十余年,领跑多组学科研服务的易基因。 近日,华南农业大学生命科学学院王应祥课题组和华南农业大学农学院杨存义课题组合作探究了大豆开花进程的调控机制,特别是组蛋白去甲基化酶GmL


共9张Nat Rev Genet (IF52)|重磅综述深度解读:植物的表观基因组从细胞内部到跨物种交流
近日,西澳大利亚大学Ryan Lister与James P. B. Lloyd团队在遗传学顶级综述期刊《Nature Reviews Genetics》(IF52/Q1)上发表了题为“Epigenom


共6张易基因:JEM(IF10.6):单细胞转录组测序(scRNA-seq)揭示过敏性肺部疾病的调控网络
近日,清华大学原磊博士等为第一作者、西湖大学董晨教授为通讯作者,在医学-免疫学顶级SCI期刊《Journal of Experimental Medicine》(J Exp Med)上发表题为“Cil


共9张植物作为表观遗传学研究理想模型 如何把握研究思路与应用探索|项目解析
植物因其独特的生物学特性(如生殖细胞发育较晚、体细胞与生殖细胞界限模糊),使得环境诱导的表观修饰更易跨代遗传,成为研究表观遗传可塑性的理想模型。当植物遭遇干旱、盐胁迫或病虫害时,它们不仅能通过表观遗传


共10张EWAS技术揭示吸烟对DNA甲基化的深远影响 助力精准健康评估
吸烟是全球范围内导致可预防死亡和疾病的主要原因之一,每年约有800万人因此丧生。吸烟与50多种疾病相关,包括心血管疾病、肺癌和痴呆等。传统的吸烟评估方法主要依赖于自我报告的问卷数据,如吸烟包年(smo


共7张CTM:ChIP-seq揭示组蛋白甲基转移酶NSD2在炎症性肠病(IBD)发生过程中的表观调控机制
肠道菌群-表观遗传:解码肠道疾病发生新机制研究炎症性肠病(Inflammatory bowel disease,IBD)主要包括克罗恩病(Crohn's disease,CD)和溃疡性结肠炎(ulce


共9张正在加载



