
DNA甲基化
0关注 | 183内容
项目文章:DNA甲基化及多组学测序揭示神经退行性疾病的表观遗传调控发病机制
大家好,这里是专注表观组学十余年,领跑多组学科研服务的易基因。帕金森病(Parkinson’s disease,PD)是一种常见的神经退行性疾病,以进行性多巴胺能神经元退行性病变和运动功能障碍为主要特


共6张易基因DNA(羟)甲基化分析助力揭示黑色素瘤免疫治疗增敏新机制
大家好,这里是专注表观组学十余年,领跑多组学科研服务的易基因。近日,南方医科大学皮肤病医院王迪博士后等为第一作者、中南大学湘雅二医院皮肤科/南方医科大学皮肤病医院梁云生教授等为通讯作者,在国际权威


共12张易基因WGBS助力揭示DNA甲基化参与调控莲藕作物高产育种机制
大家好,这里是专注表观组学十余年,领跑多组学科研服务的易基因。2026年4月13日,扬州大学吴鹏副教授等为第一作者,扬州大学李良俊教授、华北理工大学宋小明教授为共同通讯作者,在《Plant P


共8张易基因|朱健康/赵伦团队揭示ROS1调控DNA去甲基化新机制
大家好,这里是专注表观组学十余年,领跑多组学科研服务的易基因。2026年4月2日,华中农业大学赵伦教授与南方科技大学朱健康院士(现澳门科技大学校长)团队合作,在《Nature Plants》期刊发


共8张易基因|Plant Commun:WGBS等揭示激活植物DNA甲基化基因转录的关键蛋白结合
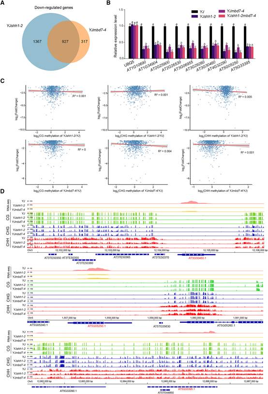
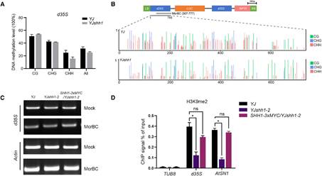
大家好,这里是专注表观组学十余年,领跑多组学科研服务的易基因。 在植物中,通常启动子区域DNA甲基化和H3K9me2组蛋白修饰被认为是转录抑制标记。近日,内蒙古大学李东明教授团队发现植物中存在全新的表


共8张易基因|Nature子刊:不同组蛋白修饰在转录抑制中的具体作用
大家好,这里是专注表观组学十余年,领跑多组学科研服务的易基因。近日,英国癌症研究所/美国纪念斯隆凯特琳癌症中心Kristian Helin团队在Nature子刊《Nature Communicat


共6张易基因|NC:ac4C RNA修饰调控肠道衰老及年龄相关疾病发病机制
大家好,这里是专注表观组学十余年,领跑多组学科研服务的易基因。近日,浙江大学王良静教授和陈淑洁教授团队合作,在《Nature Communications》期刊发表题为“Targeting NAT10


共9张易基因|PBJ/IF10.5:西南大学吕典秋课题组揭示m6A甲基化修饰调控马铃薯耐盐性的新机制
大家好,这里是专注表观组学十余年,领跑多组学科研服务的易基因近日,Plant Biotechnology Journal杂志在线发表了由西南大学吕典秋课题组撰写的“StALKBH10B-mediate


共6张易基因:天坛医院WGBS揭示儿童肿瘤的DNA甲基化标记物和潜在靶点
大家好,这里是专注表观组学十余年,领跑多组学科研服务的易基因。2025年12月16日,首都医科大学附属北京天坛医院联合中科院大学、华大研究院和北京化工大学等多个团队,在双1区TOP期刊《Cell Re


共7张易基因RNA-BisSeq助力揭示m5C甲基化调控病毒侵染与作物产量双重机制
近日,宁波大学姜瑶瑶博士后和刘芃副研究员为共同第一作者,宁波大学陈剑平院士、羊健教授和河南农业大学陈锋教授为共同通讯作者,在《Science Advances》期刊发表题为“Enhancing pla


共9张m5C甲基化与肿瘤疾病发生发展

0次播放 | 33:38易基因|JAR/IF13:陆军军医大学刘晋祎团队MeRIP-seq等分析揭示m6A甲基化在精母细胞
2026年3月17日,陆军军医大学师超峰博士为第一作者,刘晋祎教授、陈卿教授、曹佳教授为共同通讯作者,在《Journal of Advanced Research》期刊发表题为“The m6A mod


共9张易基因|NC/IF15.7:朱健康院士团队利用WGBS验证开发新型DNA甲基化编辑多功能分子工具箱
大家好,这里是专注表观组学十余年,领跑多组学科研服务的易基因。 近日,中国科学院分子植物科学卓越创新中心何力副研究员和姚瑶博士为共同第一作者,南方科技大学朱健康院士(现澳门科技大学校长)和郎曌博教授为


共8张易基因|NCB:颉伟团队揭示H3K36me2在植入后胚胎DNA甲基化重建中的调控机制
大家好,这里是专注表观组学十余年,领跑多组学科研服务的易基因。 近日,山东大学卢绪坤副研究员、清华大学颉伟教授和复旦大学张宇青年研究员团队合作,通过全基因组DNA甲基化测序(WGBS)、染色质免疫共沉


共7张EWAS技术揭示吸烟对DNA甲基化的深远影响 助力精准健康评估
吸烟是全球范围内导致可预防死亡和疾病的主要原因之一,每年约有800万人因此丧生。吸烟与50多种疾病相关,包括心血管疾病、肺癌和痴呆等。传统的吸烟评估方法主要依赖于自我报告的问卷数据,如吸烟包年(smo


共7张正在加载



