
表观多组学
0关注 | 15内容
项目文章:DNA甲基化及多组学测序揭示神经退行性疾病的表观遗传调控发病机制
大家好,这里是专注表观组学十余年,领跑多组学科研服务的易基因。帕金森病(Parkinson’s disease,PD)是一种常见的神经退行性疾病,以进行性多巴胺能神经元退行性病变和运动功能障碍为主要特


共6张易基因DNA(羟)甲基化分析助力揭示黑色素瘤免疫治疗增敏新机制
大家好,这里是专注表观组学十余年,领跑多组学科研服务的易基因。近日,南方医科大学皮肤病医院王迪博士后等为第一作者、中南大学湘雅二医院皮肤科/南方医科大学皮肤病医院梁云生教授等为通讯作者,在国际权威


共12张易基因WGBS助力揭示DNA甲基化参与调控莲藕作物高产育种机制
大家好,这里是专注表观组学十余年,领跑多组学科研服务的易基因。2026年4月13日,扬州大学吴鹏副教授等为第一作者,扬州大学李良俊教授、华北理工大学宋小明教授为共同通讯作者,在《Plant P


共8张易基因|朱健康/赵伦团队揭示ROS1调控DNA去甲基化新机制
大家好,这里是专注表观组学十余年,领跑多组学科研服务的易基因。2026年4月2日,华中农业大学赵伦教授与南方科技大学朱健康院士(现澳门科技大学校长)团队合作,在《Nature Plants》期刊发


共8张易基因|Nature子刊:不同组蛋白修饰在转录抑制中的具体作用
大家好,这里是专注表观组学十余年,领跑多组学科研服务的易基因。近日,英国癌症研究所/美国纪念斯隆凯特琳癌症中心Kristian Helin团队在Nature子刊《Nature Communicat


共6张易基因|PBJ/IF10.5:西南大学吕典秋课题组揭示m6A甲基化修饰调控马铃薯耐盐性的新机制
大家好,这里是专注表观组学十余年,领跑多组学科研服务的易基因近日,Plant Biotechnology Journal杂志在线发表了由西南大学吕典秋课题组撰写的“StALKBH10B-mediate


共6张易基因|NC:ac4C RNA修饰调控肠道衰老及年龄相关疾病发病机制
大家好,这里是专注表观组学十余年,领跑多组学科研服务的易基因。近日,浙江大学王良静教授和陈淑洁教授团队合作,在《Nature Communications》期刊发表题为“Targeting NAT10


共9张m5C甲基化与肿瘤疾病发生发展

0次播放 | 33:38易基因|NC/IF15.7:朱健康院士团队利用WGBS验证开发新型DNA甲基化编辑多功能分子工具箱
大家好,这里是专注表观组学十余年,领跑多组学科研服务的易基因。 近日,中国科学院分子植物科学卓越创新中心何力副研究员和姚瑶博士为共同第一作者,南方科技大学朱健康院士(现澳门科技大学校长)和郎曌博教授为


共8张2025文章精选:DNA甲基化、RNA甲基化(m6A/m5C)、染色质、单细胞转录组、表观多组学
DNA甲基化(WGBS/RRBS/Target-BS)、RNA甲基化(MeRIP-seq/RNA-Bis-seq)、染色质结构调控(ChIP-seq/ATAC-seq)、单细胞转录组(Smart-se


共15张DNA甲基化决定小鼠雄性生殖细胞发育过程中的组蛋白修饰
近日,国际权威期刊《Nucleic Acids Research》发表了题为“DNA methylation dictates histone modifications in developing


共10张ChIP-seq等揭示TPM1超级增强子调控骨骼肌发育的表观机制
大家好,这里是专注表观组学十余年,领跑多组学科研服务的易基因。近日,广西大学张瑞门助理教授为第一作者,韦英明、杨素芳、邓彦飞教授为共同通讯作者,在国际知名期刊《Advanced Science》(IF


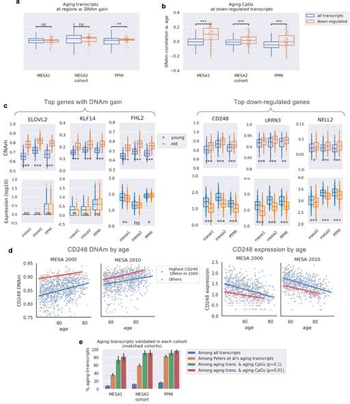
共9张NC/IF15.7:哈佛团队DNA甲基化和转录组综合分析揭示人类血液“多组学衰老基因”核心机制
近日,美国哈佛医学院Mahdi Moqri和Vadim N. Gladyshev教授团队合作在《Nature Communications》期刊发表题为“Integrative epigenetics


共7张MeRIP-seq揭示m6A甲基转移酶METTL3调控炎症性肺病机制
大家好,这里是专注表观组学十余年,领跑多组学科研服务的易基因。2026年1月22日,广东医科大学罗舒华博士和张茜茜硕士为共同第一作者、唐靖教授等为通讯作者,在TOP期刊《Journal of Adva


共9张WGBS+ATAC-seq+ChIP等揭示DNA甲基化决定胚层细胞分化命运差异化响应的表观调控机制
近日,丹麦哥本哈根大学Elisabetta Ferretti团队以小鼠植入后外胚层(post-implantation epiblast)为模型,深入探究了细胞在响应相同分化信号(如WNT、BMP)时


共6张


